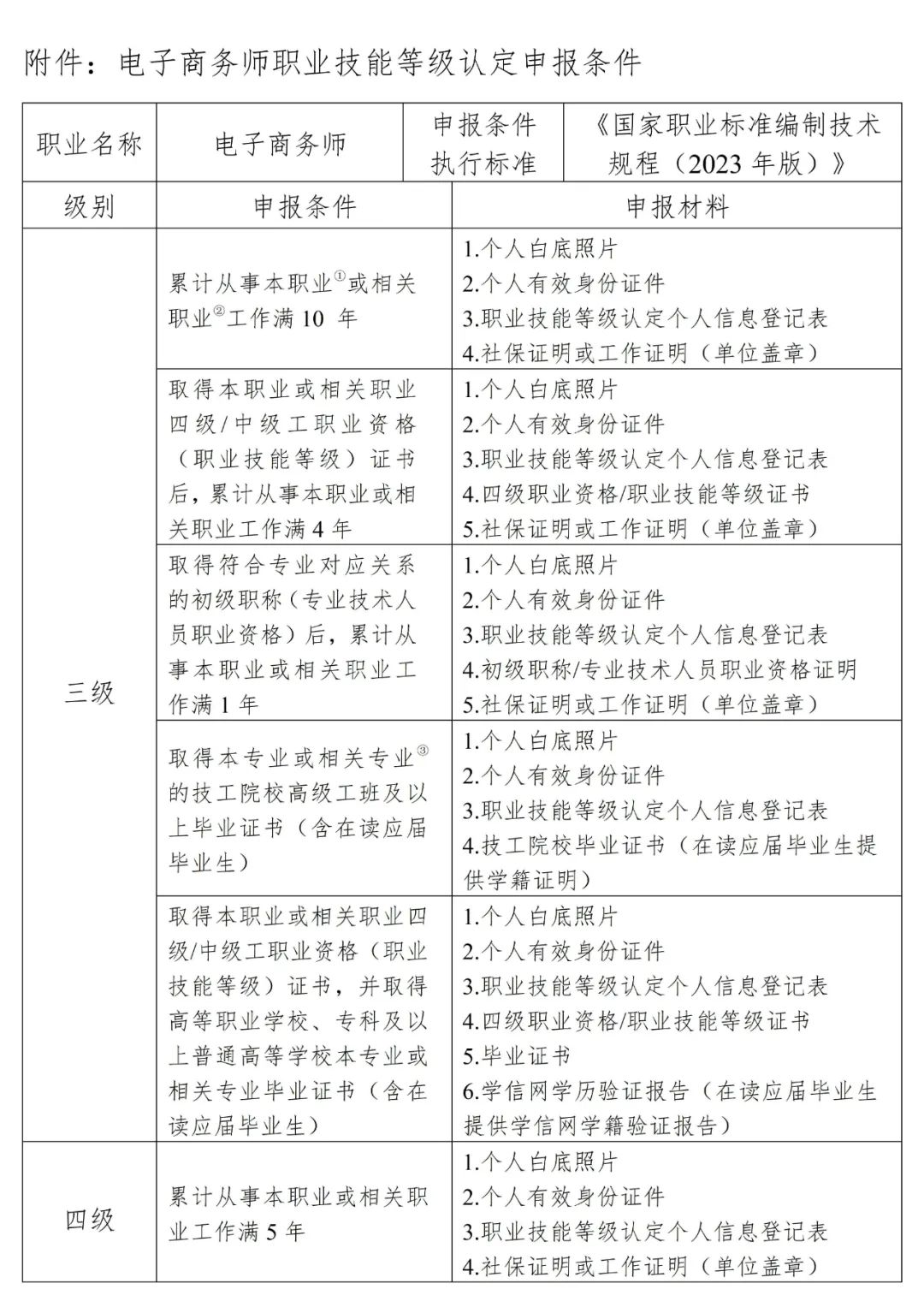
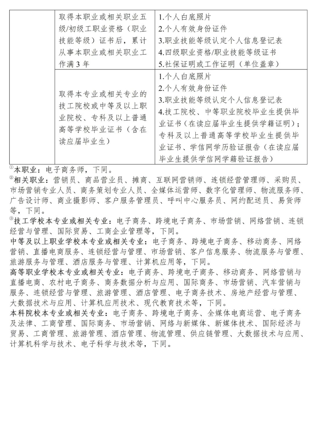
各单位:
为贯彻落实中共中央办公厅、国务院办公厅《关于加强新时代高技能人才队伍建设的意见》和人社部《关于改革完善技能人才评价制度的意见》(人社部发(2019)90号)的精神,全面推行职业技能等级制度,进一步推动职业技能提升行动实施,提高技能培训效果,中教畅享拟将举办电子商务师职业技能提升培训班。现将有关事宜通知如下:
一、培训对象
1.电子商务、跨境电子商务、移动商务、网络营销、商务数据分析与应用、市场营销等财经商贸类专业的院校教师、学生群体;
2.其他满足电子商务师报考条件的人员。
二、培训方式及时间
1.培训方式
培训采用云平台在线学习、直播授课和双师在线答疑相结合的培训方式。
2.培训时间
电子商务师三级 5月27日—6月14日
电子商务师四级 5月27日—6月14日
(如有变更,以实际培训安排为准)
三、培训内容
项目一:电子商务师三级
产品及服务信息管理、线上店铺设计与装修、营销推广、业务处理、客户服务、商务数据分析六个职业功能相关的理论、方法技巧,以及完成品类信息管理、组合信息管理、价格信息管理、PC端网店视觉设计、移动端用户界面设计、信息流推广、搜索引擎推广、销售管理、采购管理、社群管理、客户关系管理、商务数据统计与分析、商务数据报表设计与制作等工作内容的能力。
项目二:电子商务师四级
产品及服务信息管理、线上店铺设计与装修、营销推广、业务处理、客户服务、商务数据分析六个职业功能相关的理论、方法、技巧,以及完成文字资料采编、图片拍摄与处理、视频拍摄与处理、装修元素制作、用户页面装修、网店促销、电商平台活动实施、网络直播推广、商品管理、订单管理、智能客服训练、客户关系维护、电子商务数据采集、电子商务数据清洗等工作内容的能力。
四、培训及考试说明
1.培训学员经培训达规定标准学时数且考核合格,可获得由主办方颁发的结业证书。
2.培训学员参加线下职业技能等级认定,认定考试合格后可获得职业技能等级证书。
五、培训特色
1.技能全面提升:打破传统教学思维,将培训所学教育体系及电子商务技能运用到实际教学中,促进专业技能和知识教学融合创新;
2.讲师资历深厚:授课讲师均在电商行业深耕多年,具有丰富的从业经验和课程研发经验;
3.权威认证证书:学员参训后报名职业技能等级认定,合格后将由中教畅享科技股份有限公司颁发“电子商务师职业技能等级证书”;
4.双师在线答疑:讲师进行授课内容的讲解和问题解答;班主任全程跟踪,协助考试报名、资料填写、学习跟踪、疑难解答,学员可享受无忧服务。
六、考试地点
考试地点:河南省郑州市
七、报名方式
请直接与课程顾问联系,沟通详细课程安排和报考标准:

八、培训费用及付款方式
电子商务师三级 3480元/人
电子商务师四级 2380元/人
培训费用包含资料费、师资费、平台使用费,由主办单位开具“培训费”发票。
收款信息:
单位名称:潍坊高新区中教畅享职业培训学校有限公司
开户行及账号:交通银行潍坊虞河南路支行
377899991013000426140
行号:301458000214
亦可扫描下方二维码完成缴费:


