各单位:
为贯彻落实中共中央办公厅、国务院办公厅《关于加强新时代高技能人才队伍建设的意见》和人社部《关于改革完善技能人才评价制度的意见》(人社部发(2019)90号)的精神,深入实施人才强国战略要求,做好新技术、新时代背景下物流、采购和供应链人才的培养工作全面推行职业技能等级制度,中教畅享计划在2023年10月开展两期供应链管理师数智化技能提升暨“畅享杯”供应链赛项培训班。现将有关事宜通知如下:
一、培训对象
1.供应链管理相关专业学生或者从事供应链管理相关专业教学工作的老师;
2.从事或计划从事供应链管理相关工作的企事业人员;
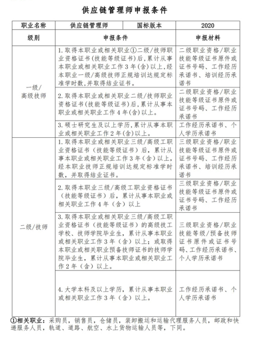
3.其他满足供应链管理师报考条件的人员。(申报条件详见附件)。
二、培训方式及时间
1.培训方式:线上+线下;
2.培训时间:
一期(供应链管理师二级):
线上:9月25日—10月13日
线下:10月17日—10月22日
二期(供应链管理师一级):
线上:10月9日—10月20日
线下:10月24日—10月29日
三、培训考试地点
北京市石景山区玉泉路63号远洋时代广场3层316室
四、考试时间
1.一期(供应链管理师二级):10月21日
2.二期(供应链管理师一级):10月28日
五、培训内容
1.一期(供应链管理师二级):
人工智能时代供应链数智化的发展探讨;
供应链管理师职业技能等级证书标准解读;
供应链管理师二级理论与实训技能讲解;
“畅享杯”规程介绍及供应链赛项培训。
2.二期(供应链管理师一级):
人工智能时代供应链数智化的发展探讨;
供应链管理师职业技能等级证书标准解读;
供应链管理师一级理论与实训技能讲解;
“畅享杯”规程介绍及供应链赛项培训。
六、培训及考试说明
1.培训学员经培训达规定标准学时数且考核合格,可获得由主办方颁发的职业技能等级培训结业证书。
2.培训学员参加线下职业技能等级认定,认定考试合格后可获得职业技能等级证书。
七、培训特色
1.技能全面提升:打破传统教学思维,将培训所学教学体系及供应链管理技能运用到实际教学中,促进专业技能和知识教学融合创新;
2.讲师资历深厚:授课讲师均在供应链管理行业深耕多年,具有丰富的从业经验和课程研发经验;
3.权威认证证书:学员参训后报名职业技能等级认定,合格后将由中教畅享(北京)科技有限公司颁发“供应链管理师职业技能等级证书”;
4.双师在线答疑:讲师进行授课内容的讲解和问题解答;班主任全程跟踪,协助考试报名、资料填写、学习跟踪、疑难解答,学员可享受无忧服务。
八、报名方式
请直接与课程顾问联系,沟通详细课程安排和报考标准:
王老师:13671291721(山东、四川、重庆、贵州、西藏、云南、安徽、陕西、湖南)
魏老师:13671086693(山西、河北、广西、天津、浙江、上海、广东、海南)
史老师:19910226328(北京、黑龙江、吉林、内蒙古、新疆)
杨老师:13210681771(辽宁、湖北、江苏、甘肃、青海、宁夏、福建、江西、河南)
九、培训费用及付款方式
一期(供应链管理师二级) 4680元/人
二期(供应链管理师一级) 6880元/人
线下培训及技能认定所产生的交通费、食宿费用自理。
培训费及认证费可提前通过银行汇款至:
单位名称:潍坊高新区中教畅享职业培训学校有限公司
开户行及账号:交通银行潍坊虞河南路支行
377899991013000426140
行号:301458000214
亦可扫描下方二维码完成缴费:

通过银行汇款时,请备注“姓名+学校+级别”。
附件:
《供应链管理师国家职业技能标准(2020年版)》申报条件
