近日,中共中央办公厅、国务院办公厅印发《关于加强新时代高技能人才队伍建设的意见》,将我国高技能人才培养推向一个新高度,目标到“十四五”时期末,技能人才占就业人员的比例达到30%以上,高技能人才占技能人才的比例达到1/3。


高技能人才有哪些表彰激励机制?
一起来看!
1健全高技能人才岗位使用机制
高技能人才配置状况应作为生产经营性企业及其他实体参加重大工程项目招投标、评优和资质评估的重要因素。
2完善技能要素参与分配制度
鼓励有条件的地区发布分职业(工种、岗位)、分技能等级的工资价位信息,实现多劳者多得、技高者多得。
3拓宽技能人才职业发展通道
支持各地面向符合条件的技能人才招聘事业单位工作人员,重视从技能人才中培养选拔党政干部。
4完善技能人才稳才留才引才机制
完善技能人才稳才留才引才机制:支持各地将高技能人才纳入城市直接落户范围,高技能人才的配偶、子女按有关规定享受公共就业、教育、住房等保障服务。
考取高级工及以上的职业技能等级证书,可享受积分落户、申领技能补贴、职称评定、双师认定等国家诸多福利政策待遇,纳入人才统计、表彰范围。
为助力“人人持证、技能河南”建设
培养更多的复合型高技能人才
中教畅享河南电子商务师报名持续进行中
成为高技能人才的机会不可错过
电子商务师介绍
电子商务师是指利用计算机技术、网络技术,通过专业的网络商务平台等现代信息技术,帮助商家与顾客或商家与商家之间从事各类商务活动或相关工作的人员。可以说是融IT与商务于一身的高素质复合型人才。
本职业共设五个等级,分别为:五级/初级工、四级/中级工、三级/高级工、二级/技师、一级/高级技师。其中:五级/初级工、四级/中级工、三级/高级工、二级/技师分为网商、跨境电子商务师两个工种,一级/高级技师不分工种。
电子商务师职业技能等级证书经人力资源和社会保障部备案,可在技能人才评价证书全国联网查询系统查询,全国通用,与原电子商务师职业资格证书享有同等效力,证书含金量高。
电子商务师证书优势
电商行业就业、职场晋升的实力证明
对于电商相关专业学生和初入电商行业的新人来说,拥有电子商务师证书是从事电商行业工作必备的敲门砖,是企业和用人单位对持证者技能水平认定的重要参考依据,帮助增加就业机会,提升个人竞争优势。
对于电商行业从业人员来说,电子商务师证书是职场加分项,既可以全面、系统地学习最新的跨境电商、直播电商知识,也能掌握电商领域最先进、最实用的实操技能,例如跨境电商直播推广、跨境全网营销实施管理等,是职业发展的需要,更是职位晋升的助推器。

可申领职业技能提升补贴
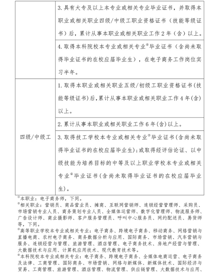
电子商务职业技能等级证书考取后,可享受国家职业技能提升补贴,根据证书等级不同,每次补贴1000-3000元不等。河南省职业技能提升补贴申领条件和标准具体如下:
教师职称评定的重要条件和依据
对于中高职业院校、技工院校及高校电子商务相关专业教师来说,具备高级工及以上职业技能等级的技能人才可参加职称评审。
《通知》要求技工院校专业课教师申报中级职务,应取得相应工种(专业)中级以上职业资格证书或初级以上专业技术资格证书;申报高级职务,应取得相应工种(专业)高级以上职业资格证书或中级以上专业技术资格证书。实习指导教师申报中级职务,应取得相应工种(专业)高级以上职业资格证书;申报高级职务,应取得相应工种(专业)技师以上职业资格证书。

中等职业学校教师职称评审对实习指导教师的技能水平提出了明确要求。中等职业学校申报三级、二级、一级、高级(正高级)实习指导教师应分别具有相关职业(工种)中级、高级、技师、高级技师以上技能操作水平。
可享积分落户、双师认定等多种福利
教育部下发的《职业教育“双师型”教师基本标准》中明确规定,中职、高职、技工院校申报各层级“双师型”教师应具备相关的国家职业技能等级证书或职业资格证书,或具有本专业或相近专业非教师系列高级职务(职称)。
作为急需紧缺工种,电子商务师对应的职业技能等级证书可享受各地技能人才落户政策。(具体以当地政策为准)
持证者纳入人才统计、表彰范围,证书全国范围内通用。
可从事哪些岗位?
电子商务师证书堪称电商行业的敲门砖,在求职面试电商领域公司时,更有机会脱颖而出。下列具体可以从事的工作和岗位供大家参考:
岗位方向
企业网络营销业务
代表性岗位:网络营销人员
网上国际贸易
代表性岗位:外贸电子商务人员
新型网络服务商的内容服务
代表性岗位:网站运营人员/主管
电子商务支持系统的推广
代表性岗位:网站推广人员
电子商务创业
管理岗位
电子商务平台综合管理
代表性岗位:电子商务项目经理
企业电子商务综合管理
代表性岗位:电子商务部门经理
电子商务师报名细则
1招生对象
中高职业院校、技工院校及高校电子商务、跨境电子商务、国际贸易、市场营销等财经商贸类专业教师、院校学生,电商行业从业人员,以及其他满足报名条件的社会人员等。
2报考要求


3培训费用
电子商务师四级(中级工) 1980元/人
电子商务师三级(高级工) 3480元/人
电子商务师二级(技师) 4680元/人
(以上培训费含资料费、培训费、单次考试费用)
4查询网址
认定合格后,可在技能人才评价证书全国联网查询网站(http://jndj.osta.org.cn)查询证书信息。
咨询联系
