各单位:
为贯彻落实人社部《关于改革完善技能人才评价制度的意见》(人社部发﹝2019﹞90号)精神,全面推行职业技能等级制度,进一步推动职业技能提升行动实施,切实提高电子商务职业技能培训效果,中教畅享(北京)科技有限公司拟于2022年5-6月份举办电子商务师(三级)职业技能线上培训班。现将有关事宜通知如下:
电子商务、跨境电子商务、移动商务、网络营销、商务数据分析与应用、市场营销等财经商贸类专业的院校教师、从事电商相关工作的企业职工、其他社会人员等。
培训时间:2022年5月30日—6月24日。
培训形式:线上视频课件+实操练习+直播课程讲解。
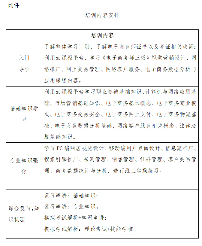
具体见附件。
助理电子商务师(国家职业资格三级)(具备以下条件之一者)
1. 在本职业连续工作6年以上。
2. 具有以高级技能为培养目标的高级技工学校、技师学院和职业技术学院本专业毕业证书。
3. 取得本职业电子商务员职业资格证书后,连续从事本职业工作4年以上。
4. 取得本职业电子商务员职业资格证书后,连续从事本职业工作3年以上,经本职业助理电子商务师正规培训达规定标准学时数,并取得结业证书。
5. 具有本专业大学专科及以上毕业证书。
6. 具有非本专业大学专科及以上毕业证书,连续从事本职业工作1年以上。
7. 具有非本专业大学专科及以上毕业证书,经本职业助理电子商务师正规培训达规定标准学时数,并取得结业证书。
培训费:2880 元/人(含考试费、资料费、培训费),发票由主办单位开具。
收款信息:
单位名称:中教畅享(北京)科技有限公司
开户行及账号: 交通银行北京马甸支行
110060437018010014319
行号: 301100000728
官方网站:http://www.jinengpingjia.com
客服电话:400-007-5676
联系人:魏老师 13671086693(微信同号)
王老师 13671291721(微信同号)
附件:培训内容安排
中教畅享(北京)科技有限公司
2022年5月30日

关于举办电子商务师(三级)职业技能培训班的通知(202205)(1).pdf